首页
关于公交
集团简介
组织机构
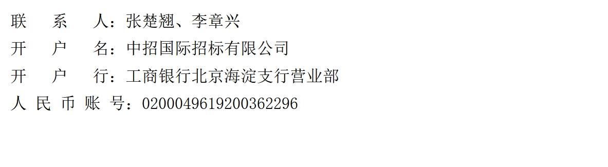
联系我们
公交查询
地图查询
功能维护中...
实时公交
乘客专区
活动专区
公交书刊
乘车须知
旅游北京
公交文化
百年公交
员工风采
公交新闻
乘车通告
企业新闻
投资商务
广告传媒
汽车服务
招标信息
信息公开
招聘招生
当前位置 :
首页
>
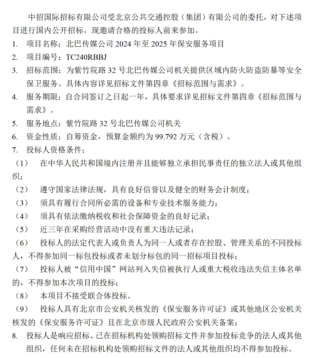
北巴传媒公司2024年至2025年保安服务项目招标公告
发布时间:08/26 2024
打印
字号:
T
T
上一篇:
隆瑞三优公司公交车辆充电桩(EPC)项目七期选聘招标代理机构比选公告
下一篇:
北汽出租集团15部7米级旅游车采购项目招标公告
关闭