首页
关于公交
集团简介
组织机构
联系我们
公交查询
地图查询
功能维护中...
实时公交
乘客专区
活动专区
公交书刊
乘车须知
旅游北京
公交文化
百年公交
员工风采
公交新闻
乘车通告
企业新闻
投资商务
广告传媒
汽车服务
招标信息
信息公开
招聘招生
当前位置 :
首页
>
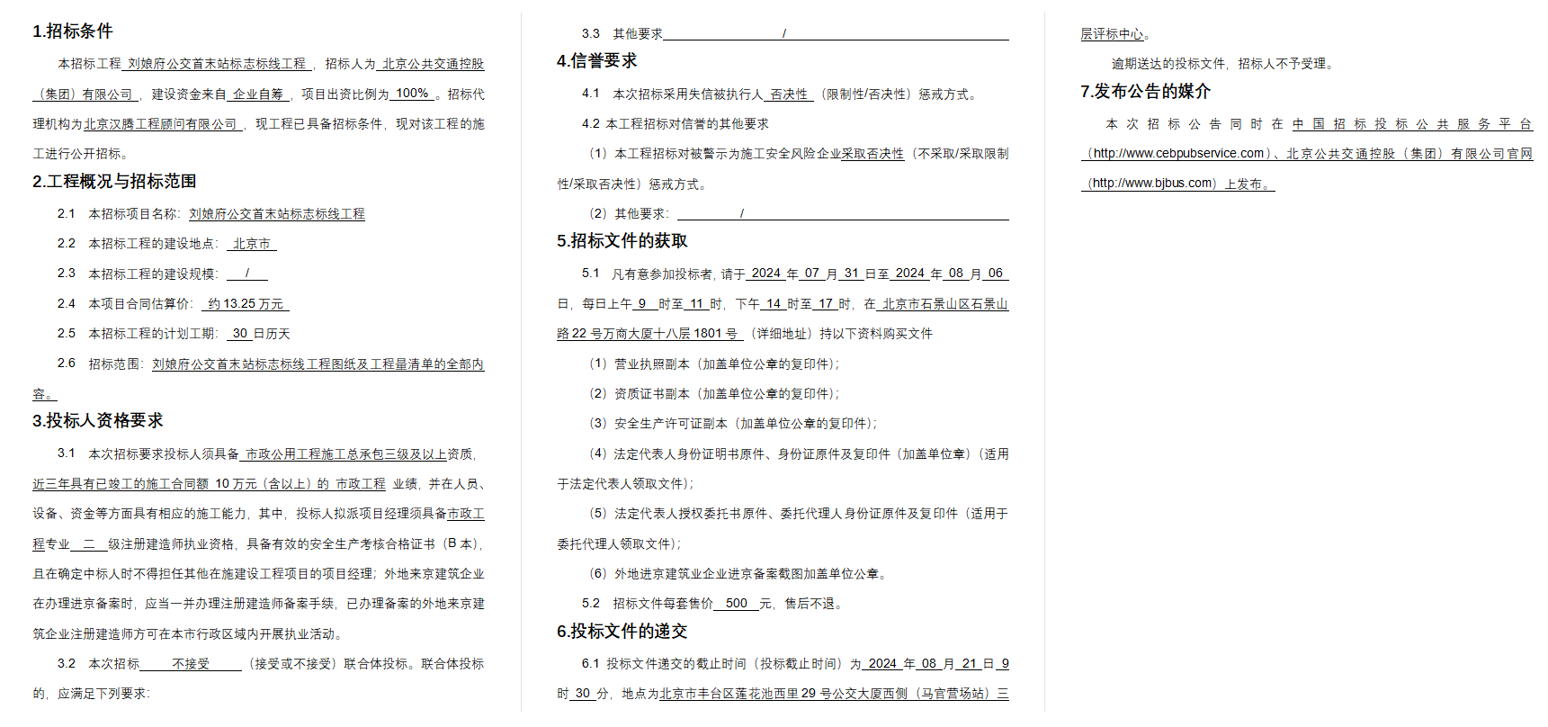
刘娘府公交首末站标志标线工程施工招标公告
发布时间:07/31 2024
打印
字号:
T
T
上一篇:
刘娘府公交首末站绿化工程(二次招标)施工招标公告
下一篇:
高压预防性试验和继电保护校验项目招标公告
关闭